ABOUT US

The Zhongguancun Shuimu Medical Technology Service Group was established in 2017 and is headquartered in the Beijing Yizhuang Economic and Technological Development Zone. It is committed to accelerating the process of registration and listing of innovative medical device products, and solving the "last mile" problem of industrialization for innovative medical device companies. The Group is the chairman unit of the Clinical Trial Branch of the China Association for Medical Devices Industry, the executive vice chairman unit of the Application Evaluation Branch of the China Medical Equipment Association, and the chairman unit of the Medical Device Committee of the Beijing Pharmaceutical Association.

Company Introduction
Development History
Company Honors
Subsidiary
Team Introduction
Corporate News
Shumuk University

药械组合知识介绍

2022-11-18 13:24:00source | 网络



◤ 01  药械组合产品注册申报 ◥


◎ 药械组合产品注册申报

◇ 药械组合产品:

指由药品与医疗器械共同组成,并作为一个单一实体生产的医疗产品。

产品中所含药品可未单独获得上市许可。


◇ 申报方式:

以药品作用为主的药械组合产品,需申报药品注册;

以医疗器械作用为主的药械组合产品,需申报医疗器械注册。


◇ 申报要求:

基本要求(器械法规)+特殊要求(考虑药物)+申请表注明“药械组合产品”。


◇ 审评审批流程:

12.png



◤ 02  药械组合相关法规公告 ◥


◎ 药械组合相关法规公告(20211216更新)


文件名称

发布日期

含药医疗器械产品注册申报资料撰写指导原则

2009年2月20日

药械组合医疗器械注册审查指导原则(征求意见稿)

2021年7月26日

关于药械组合产品注册有关事宜的通告(2021年第52号)

2021年7月26日

药械组合医疗器械药物定性、定量及体外释放研究注册审查指导原则(征求意见稿)

2021年9月16日





◎ 药械组合相关法规公告

◇ 2021年第52号通告主要变化说明

删除了2009年16号通告中“首次进口的药械组合产品,未获出口国(地区)批准上市的,以及药械组合产品中所含药品未获我国注册或未获生产国(地区)批准上市的,均不予受理”。



◤ 03  药械组合产品属性界定 ◥



◎ 药械组合产品属性界定


◇ 申报方式:

申请人通过中国食品药品检定研究院(国家药品监督管理局医疗器械标准管理中心)网站(网址:https://www.nifdc.org.cn)进入“医疗器械标准与分类管理”二级网站,点击进入“药械组合产品属性界定信息系统”,按要求上传申请材料。



◇ 申报资料清单:


一、药械组合产品属性界定申请表

二、支持性材料

(一)产品描述

(二)作用机制

(三)拟采用的使用说明书(或用户手册等)

(四)组合产品各组成成分来源

(五)申请人属性界定建议及论证资料

(六)相关产品监管情况

(七)其他与产品属性确定有关的资料




◎ 药械组合产品属性界定-程序

14.png

药械组合产品按照3类申报,不存在分类界定。



◎ 药械组合产品属性界定-结果汇总(20211216更新)

文件名称

发布日期

2017年至2019年7月已发布药械组合产品属性界定结果汇总

2019年7月24日

2019-2020年度药械组合产品属性界定结果汇总(2019.06.01~2020.11.30)

2021年5月21日

2021年度第一批药械组合产品属性界定结果汇总(2020.12.01~2021.05.31)

2021年7月7日




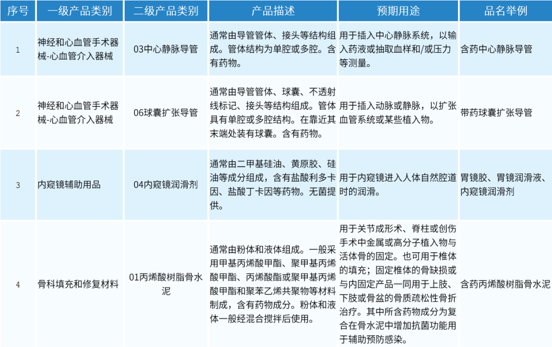
◤ 04  产品举例 ◥


◎ 产品举例-1(分类目录)

15.png

16.png

17.png



◎ 产品举例-2(透明质酸钠)

18.png

19.png


◎ 总结

20.png