中关村水木医疗科技服务集团成立于2017 年,总部位于北京亦庄经济技术开发区。致力于加快推进创新医疗器械产品注册上市进程,解决创新医疗器械企业产业化“最后一公里”的难题。 集团是中国医疗器械行业协会临床试验分会理事长单位、中国医学装备协会应用评价分会常务副会长单位以及北京药学会医疗器械专委会主委单位。
集团将继续本着追求卓越、崇尚质量、诚信有为的价值导向。同时,乘势而上,瞄准国际技术前沿,进一步加强技术平台、检验检测技术标准体系建设。
作为中国第三方检测与认证服务的开拓者和领先者,中关村水木医疗为全球客户提供一站式检验、测试、校准、认证及技术服务。
中关村水木医疗七星孵化器成立于2023年,可助力企业高效实现从创新概念到产品化的转换。
中关村水木已取得中国计量认证(CMA)和中国合格评定国家认可委员会认证(CNAS),基本实现有源医疗器械及体外诊断检测项目全覆盖(95%以上)。
2024-08-08 17:13:08来源 | 河南省药品监督管理局
各省辖市、济源示范区、航空港区市场监督管理局,省药监局有关处室、各监管分局、直属有关单位:
为深化河南省药品监管领域服务型行政执法建设,有效防范和化解行政相对人违法风险,根据省法治政府建设领导小组办公室的统一部署和要求,经省药监局同意,现将《河南省药品监管领域行政相对人法律风险防控清单》印发给你们,请结合工作实际,认真抓好贯彻落实。
2024年8月1日
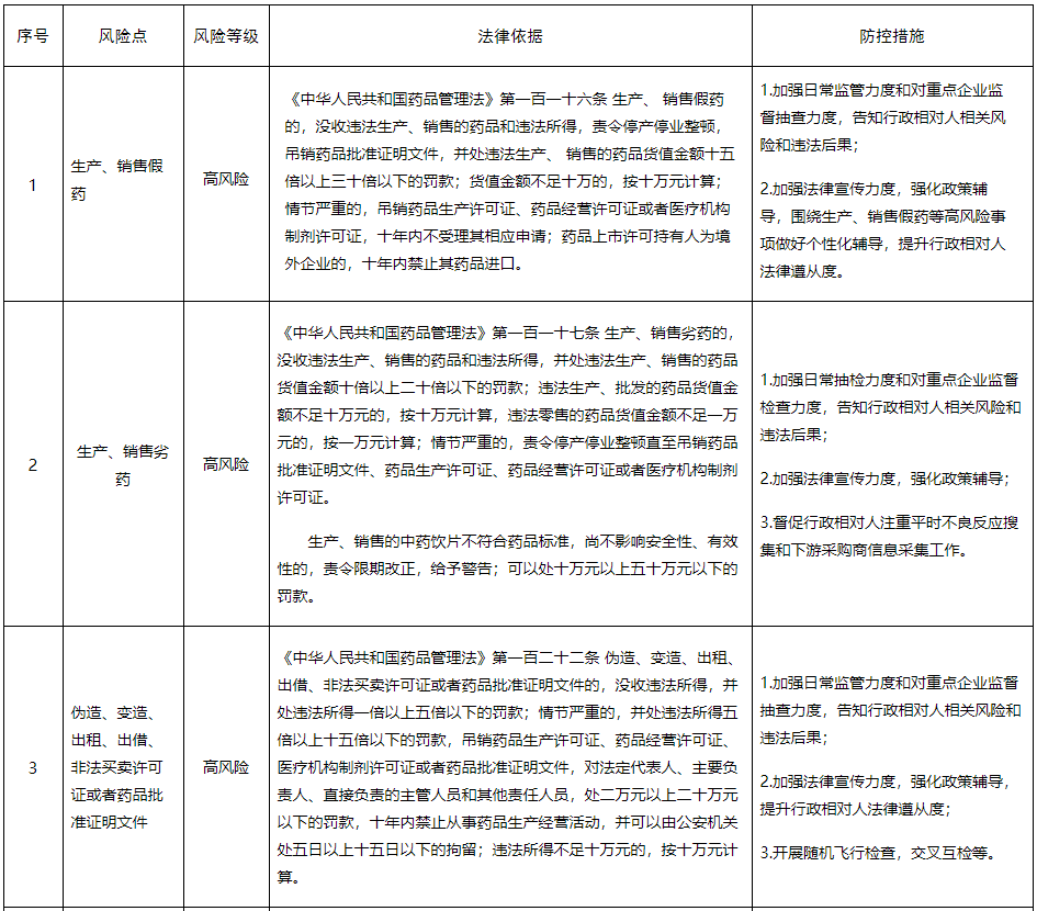
河南省药品监管领域行政相对人法律风险防控清单